En los últimos días, hechos alrededor de congresistas (incluida la detención de Aída Quilcué y la muerte de Diógenes Quintero en un accidente) volvieron a poner el tema sobre la mesa: cómo se protege a un legislador y cuánto vale esa protección. Más allá del caso de turno, el sistema tiene reglas, actores y un punto difícil: el costo total por persona no aparece en una sola cuenta pública.
En Colombia, esos esquemas se gestionan principalmente a través de la Unidad Nacional de Protección (UNP), entidad adscrita al Ministerio del Interior, y se articulan operativamente con la Policía Nacional. Es un modelo híbrido: combina personal, vehículos y tecnología según el nivel de riesgo.
La regla de fondo
La protección no opera como un “servicio estándar”. La UNP asigna medidas con base en una evaluación de riesgo y en decisiones de un comité. El principio es simple, y es que a mayor riesgo, mayor paquete; si el riesgo cambia, el esquema también se ajusta.
Esta lógica también explica por qué no existe una cifra única por congresista. Un esquema puede variar por territorio, exposición pública y patrones de amenaza. Y una parte del funcionamiento (rutas, horarios, protocolos operativos finos) no se publica por razones de seguridad.
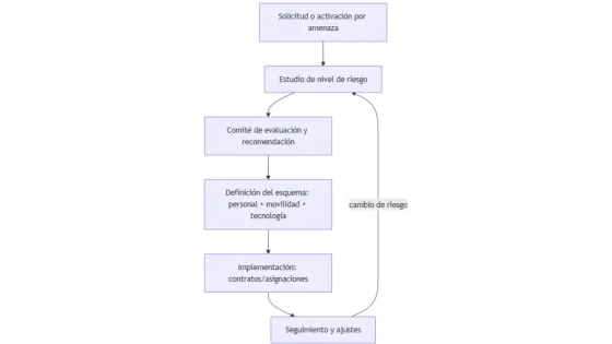
¿Cómo se asigna el esquema?
El flujo general, tal como lo usa el Estado para organizar decisiones, se puede resumir así:
Es decir, el esquema no nace por intuición, sino por un procedimiento que deja huellas administrativas.
¿Qué incluye el esquema?
Un esquema típico se sostiene sobre tres columnas. La primera es el personal de protección, que puede combinar policías y otros perfiles vinculados al esquema. La segunda es la movilidad, donde el componente central son vehículos (blindados o convencionales, según riesgo). La tercera es la tecnología, especialmente equipos de comunicación y otros elementos de apoyo cuando se aplican.
En promedios reportados para 2023, con base en referencias atribuidas a la Contraloría General de la República, el paquete promedio (no fijo) para congresistas se describió con alrededor de 2,12 vehículos y 1,55 personas de protección por beneficiario.
¿Quién paga? y ¿qué cifras se manejan?
Hay dos capas visibles. La primera es el presupuesto nacional de la UNP, que cubre múltiples poblaciones protegidas, no sólo congresistas. En los últimos reportes se citan montos globales del orden de $2,726 billones para 2024 y $3,387 billones para 2025.
La segunda capa son los convenios entre el Congreso y la UNP para el componente de flota. Para 2024 se reportó para la Cámara un convenio de $84.866 millones, asociado a 364 vehículos y una ampliación para arrendar 401, bajo una regla operativa de “dos camionetas por representante”, con ajustes por curules de paz y necesidades administrativas. Para el Senado se reportó un convenio que contempló 216 camionetas.
En pocas palabras: una parte grande del gasto que el público ve se concentra en vehículos y contratos asociados.
- Le puede interesar: Así puede aplicar a ‘Salvavidas al Empleo’ en Bogotá
Lo que no queda en una sola cuenta pública
No existe un consolidado estándar del “costo completo por congresista” que sume de manera directa y comparable rubros como nómina policial imputable, combustible, mantenimiento, peajes, viáticos, tecnología y costos administrativos. Parte de la información está dispersa entre presupuestos, convenios y contratos. Otra parte corresponde a operación y se maneja con reserva.
Por eso, cualquier cifra cerrada “por congresista” que pretenda incluirlo todo, sin el desglose completo, queda incompleta.
¿Qué está en juego?
Aquí se cruzan dos exigencias: proteger vidas y poder auditar el gasto. En los últimos reportes se menciona una referencia atribuida a la Contraloría que ubica una concentración del gasto en protección individual (más del 93%) frente a protección colectiva (alrededor del 7%). También aparece un frente de vigilancia de mercado: la Superintendencia de Industria y Comercio (SIC) abrió una investigación y formuló cargos por presuntas prácticas restrictivas en procesos de arrendamiento de vehículos para la UNP (2015-2024), con presupuestos de procesos que llegan a montos como $212.164 millones.
Para el ciudadano, el efecto práctico es claro: la seguridad es necesaria, pero sin cifras comparables y trazabilidad por componentes, el control público se vuelve limitado.
